起因
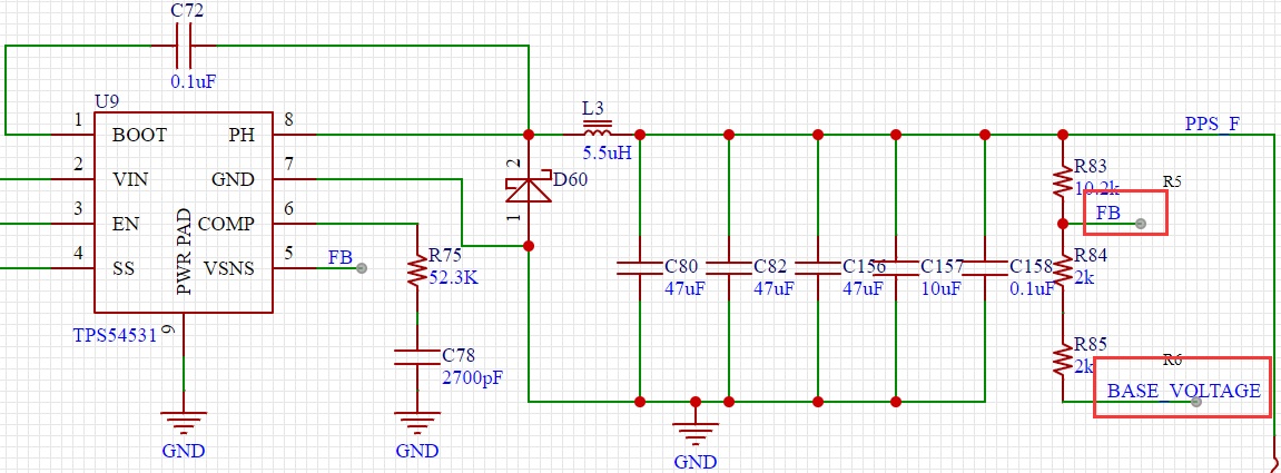
起因是因为我要给另一个资深工程师验证一下他的一个方案,里面使用了一个电源芯片叫TPS54531,这个芯片是可以根据外围电路然后输出指定的电压(其实大多数的电源芯片都是这个道理,根据数据手册的典型电路以及给的一个公式来计算输出端的电压)。
在本次方案里面他其实是想根据改变FB引脚的电压来实现电压的可调输出,根据数据手册里面的说明,这是可以实现的。
预备节~
由于这个验证板其实也是我布局走线打样来的,那边工程师就给我了我一个原理图还有封装。此时我想吐槽两个地方:
第一就是封装真就是比着0603来的,就那种机焊标准的封装焊盘啊,手焊真的太苦难了
还有就是告诫自己的:之后的验证板,做验证的板子,能打大点就大点,特别是对于电源输出、信号部分,需要加测试点就放个焊盘,或者0R电阻也行。🤡🤡
这次就因为我的板子画得太小了,唉,上一份工作,一直让板子画小,画小,给整出固定思维了,以至于这个板子画得及其小。。。😵
不过好在,我的焊工还是比较扎实,加上电源部分我布板的时候放在的是左上角,输出放了个测试点。
上电加问题分析。
电源输出部分焊接完成,我问他可以上电吗,也是这会我才知道是要可调节的输出的,即需要BASE_VOLTAGE这个电压

再加上之前有些不可抗力原因,电源输出之后有个NPN的管子没有物料,所以就只有另想方案了:用数字电源给BASE_VOLTAGE进行供电,看能不能实现电压的可调。首先是直接把BASE_VOLTAGE接到GND,就相当于FB的电压就是三个电阻分压之后。这个我记得当时是有电压输出的,还是正确的。
讲BASE_VOLTAGE不接地之后是不行的,电压就是不对,然后那个工程师说供一下负压试试,诶嘿,负压可以实现可调,(具体的分析过程我记不得太清楚了,他其实那会演算了一下的,弄个减法器在那边应该也行)
对于负压,我跟他都还是想到了弄了一个反相放大器就行,正好其中有个运放块子的另外一半运放没有用,正好用来飞线吧!
飞线飞线
对于飞线就是我的事了,我先搭建了一个反相运放出来,然后再Multisim上面进行了一下仿真,确实是可以的,现在就是实物方面看怎么飞线噜。🙊

因为之前还是看过运放相关知识,我还在想要不要在运放正端加一个平衡电阻🧐,到底加不加呢,懒得加了,《乐🤪》,直接先硬搭一个,指标什么之后再考虑吧。
本来反相放大器电路就比较简单,所以我就直接在PCB上面找了两个空电阻的地方焊接上电阻,然后飞线了,也好在PCB上边刚好有这两个电阻的位哟。

▶️还有个地方我需要考虑的就是供电那边,因为是输出负压,所以供电原本GND那个脚我就得给他负电压,所以我还得把之前焊接的芯片拆下来,把GND搞了,在焊接上去,然后从芯片负供电脚飞线供电,如下。

说干就干。。。。。⏸️董师飞线焊接中。
又是一次上电
由于要供负压,,还有正电压,还有就是输入电压,所以这就有三路。使用数字可调电源刚好嘛三个口。
我上电的时候,都加了限流的并且我限流到0.1A,这个算是比较低的电压了,运放好像50mA都可以工作,所以说如果是什么短路了,电流大一点,就关闭通道了。
第一波上电,叮~“通道二超过限流,通道二自动关闭”啊?短路了,然后我又看了一下没接错,实在费解就求救了那个工程师。
首先:CH1我是输出+12V;CH2用来输出-12V;CH3输出1V用作运放负端输入电压。当我要输出压的时候,就相当于CH1和CH2是串联的,然后负电压从CH2的-出来,我就用线把CH1的-和CH2的+连接上,然后要共GND 我就用导线给CH1-和CH3的-连接起来了,连接如图:

因为那个电源放在座子上,他那个CH2和CH3的COM我并没有看到,被那个接线坐子挡住了,加之之前使用电源也不够多,不熟悉,根本我就不知道CH1和CH2的GND是不通的,CH2和CH3的GND是通的,才导致了短路的情况,从上面的图明显看出来CH2的正负接在了一起。
其实解决方法很简单,就用CH1输出负电压,CH2输出正电压就行了。
第二波上上电,叮~我用万用表打了一下确实是-1.5V,因为我设置的方向放大电压1.5倍,然后改变几个电压,也确实是可以输出-1.5倍的电压。🥳🥳
我想说的是:泰裤辣!!!
之后我把输出端接到BASE_VOLTAGE,然后调压确实是可以实现理论上的东西,之后就是带载测试啦!...
总结
1、之后画验证版我再也不画那么小了,我真的蚌埠住了。
2、对数字可调电源的使用又加深了,之后不确定的时候可以开个限流过着限压,这样就不会害怕爆炸了,我老害怕爆炸...之前做电源炸电容整除阴影了🥱
3、最后就是第一次把运放用实物搭建出来,之前都是停留在理论的分析上面,就是那种在书上熟悉得再熟悉不过的东西,真真正正的呈现在自己眼前的那种震撼,不可相信的感觉充斥大脑的感觉。