关于PCB的那些踩坑💢
- 设计的时候应该先把原理图画完!
就是原理图的所有东西,参数都要改规矩,有时候忙了,原理图一画就导入PCB,然后投产之后就出事了,拿回来也不知道参数的具体了,这是最大的坑了
- 关于PCB布局的时候
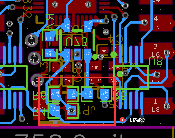
就比如绘制了电桥部分,电桥参数需要调整的那种,就需要在PCB上面流出合适的位置,方便后期更改电阻,如图就是,位置允许,然后我换成0603封装的其他的器件是0402的封装。这样方便更改又容易焊接,为后面调试省下不少功夫。
- 多用热风枪
能用热风枪就用热风枪,最近发现热风枪爽啊,涂点焊锡膏,加点助焊剂,直接爽!特别是能开钢网的时候,直接涂涂。❗当然需要注意的是风枪的风不能太大,容易吹飞!
