跳到主要内容

开发与设计

1、电阻

不同封装的电阻上的功率

电阻

2、电容

①、电容就想一个水缸一样,可以滤除纹波(即波形的脉动||波纹),且电容越大,滤波效果越好

②、电容充电过程中电压的变化:V = Vin*(1-e^t/τ^) 即当电容电压与电源电压的压差越小时,电容充电越困难(越慢)

③、电容容值的计算: C = Iout/(△V*f)

④电解电容滤波一般是滤除低频的;小电容(贴片的纳法级)可以对高频有一个很好的滤除效果

⑤:di/dt 称为浪涌电流 du/dt 称为尖峰电压

⑥、电容容抗:Z = 1/(2πfC)

3、三极管(电流型控制器件)【NPN型】

1)、特性

1.I~b~控制I~c~

2.具有放大电流的功能:I~c~≈100I~b~

3.当E极接地,当I~b~≥1mA,R~ce~≈0

4.当I~b~≥1mA,V~be~ = 0.7V

三极管

2)、上拉下拉

针对B极

上拉下拉

3)、导通固定电路

R2主要是一个限流作用,让流过三极管的电流为1mA,R3是一个防止雷击或者其他干扰的作用,D6作用为,当上电或者断电一瞬间,负载如果是一个非线性的负载,可能电流会反向,反接一个D6来给电流提供一个通路

反向二极管的接法就跟导通通路方向相反

固定导通电路

4、MOS管

1)、NMOS与PMOS的导通以及导通后的电流方向

N/PMOS

1、对于NMOS:当Vg>5V即电流从G->S,MOS导通,导通之后的电流方向与电气符号的箭头方向相反。

2、对于PMOS:当Vg<5V即电流从S->G,MOS导通,导通之后的电流方向与电气符号的箭头方向相反。

主要是关断回路的设计:Tips:主要是R24那边VCC的通路

​ 当高电平的时候Q15会导通,VCC经过Q15到GND,不会去Q14那边,所以Q14不通。

​ 当为低电平的时候,导通控制回路关断,Q15 也关断,上边VCC经过R24让Q14导通,使得Q11的结电容放电更快。

驱动

​NMOS一般用于低端驱动(即在负载的接地端进行控制)可以看出打开高端NMOS所需的栅极电压会比打开低端NMOS所需的栅极电压大很多(要高于驱动电源电压);PMOS反之;并且作为高端驱动的时候。

高端驱动 低端驱动

2)、工程应用中,会在GS之间并联一个大电阻。

因为GS之间有一个结电容存在,所以防止结电容放电没放完,无放电回路,MOS一直导通。

工程应用

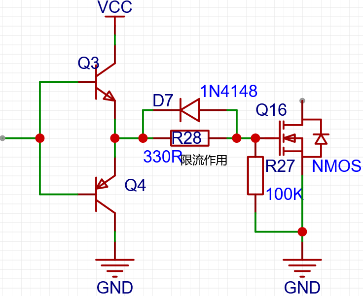
3)、MOS驱动电路(推挽驱动:共射)

这个MOS驱动电路用一个推挽电路进行驱动;R27主要就是一个放电作用,同时D7也作为一个放电使用

MOS驱动

5、运放

1)、基本知识

运放是让三极管工作在放大状态,然后搭出来的符合电路

如果一个运放不接任何反馈,那么他总是能够将U+ 和 U- 放大Au倍那么就有Uo = Au*(U+ - U-)

💥Tips:虚短虚断使用条件:

1、电路为负反馈

2、运放工作在放大区

放大电路的四种组态(负反馈)

区分方法:(Tips:反馈都接在运放负端,才能叫负反馈)

①、输出部分:输出与反馈在同一个点,则是电压反馈;不同一个点,则是电流反馈。

②、输入部分:输入与反馈在同一个点,则是并联;不同一个点,则是串联。

☠️电压(电流)串联(并联)速记方法: 速记

运放基本知识

使用虚短虚断可以得出电压输出型的输出公式。如下图:

运放

运算比较器

在输出端加一个上拉电阻之后:

在负端设置一个基准电压之后,当正端输入电压高于负端,则输出高电平信号;如比基准电压低则输出低电平信号。

比较器

2)、运算放大器以及运算比较器的实际应用

1.要求输入一个250mV-500mV的电压,输出2.5V-5V,所以放大了十倍;都是电压输出,所以采用==电压串联的接法==

2.三个电阻的确定:

①、输出公式为:V~out~ = V~in~*(1 + R~30~/R~31~)所以就可以确定R~30~和R~31~的值。在工程上一般R~30~的值一般不应该取太大

②、R~32~的值等于R~30~并上R~31~的值。

3.输出之后要求电压高于2.5V输出高电平;电压低于2.5V输出低电平。

所以在比较器负端设置一个2.5V基准电压。基准电压的设置用电阻分压定理。

放大电路实际应用

6、稳压管

==反向流过电流大于2mA时,稳压管稳压==

稳压管

7、推挽电路(==经典的驱动电路:驱动MOS、三极管,也不存在同时导通的情况==)

由两个三极管构成:上管为NPN型,下管为PNP,当高电平时,输出电流,看看做是一个“推”的过程

​ 当低电平时,电流通过下管流进来(用作放电),可看做“挽”的 样子

经典推挽

8、反激电路(带变压器);基于UC3842

1)、EMI电路(安规-安全规范)

F1为保险丝:一般使用慢断的保险丝(带T标识)

L1为共模电感:一般L1 的值是一个mH级别的,作用为一直共模干扰。

CX1:X电容

CY1: Y电容,CY1与CY2是一个π型滤波电路

Tips:一般EMI电路都大同小异。需要注意EMI部分要接地,因为这一部分一般都是直接接交流220V

EMI

2)、主回路以及控制回路

主回路如下红色部分;反激电路的基本拓扑期间如图黑色圈出部分;电压电流反馈如下标注。

U2 与 D3的作用就是防止漏感,当MOS开通时由于变压器漏感的存在会有一个反向电流,稳压管就防止反向电流;但是通了之后只需要电流从变压器流过,所以反接一个二极管控制单向导通。U2 的耐压得有170V。

R1、R2接到U4电解电容上。目的是为了让通电开始就能给芯片供电:刚刚通电时,给U4充电然后放电给芯片,芯片建立起系统之后在又副边给电。所以U4的容值比较大。D4也是让电容放电完全给芯片,不从辅助绕组放电。

MOS的开通速率不能太快,太快会导致MOS发烫。

芯片电压反馈接15V时,VFB端的电压约为3V,UC3842内部偏置为2.5V,只要在2.5V左右都行。

电流采样在MOS的源极,所以采样电阻一般为欧姆级别。

MOS前方的一个驱动电路(D5、R5)实现了让MOS开通合适(不会产生米勒效应)并且关断过程放电快(降低了MOS的关断损耗)

D1的选择:D1主要是防止在开通过程加在U3上面是反压,所以D1的选择应该考虑其耐压值

反激

3)、变压器的计算

步骤:

1、确定变压器体积(即中间磁柱的体积)

2、由查变压器数据手册来确定中间磁柱的截面积Ae

3、求匝比

4、求出初级绕组(此时带入的B~pk~)为变压器材料最大的磁通峰值

5、由匝比和初级绕组的值确定次级绕组的匝数(取整 );再由取整的次级绕组数反算初级绕组的匝数,再算出B~pk~看是否在最大磁通峰值内。

变压器

、经验

LM7805 芯片 后面的05代表的是电压为5V

LM7812 芯片 后面的12代表12V

在工程中,负载电流小于150mA,滤波电容容值一般就取一个220uF(或者330uF)就合适了,主要就是测一下纹波如何;耐压值就取电压的1.5倍(也可留有一定余量

在大的电容旁边并联一个小的瓷片电容,用于滤除 d~u~/d~t~

→模块化处理

1)、分立元件搭建一个稳压模块(图例为24V-5V)

只要改变稳压管稳压大小以及R2的电阻

R2的大小保证稳压管通过电流为2mA;由于三极管BE之间有导通压降,所以稳压管的稳压大小则为输出电压加上0.6(0.7)V;如果需要的是5V,则稳压管稳压为(5+0.7)V

分离元件

2)、三极管(NPN)作为开关作用(基本固定电路)

由于NPN和PNP管子的特性导致,所以再NPN做开关的时候只能用在负载后面;PNP管子可以用在负载前面但是需要一个NPN管子辅助

①、单管做为开关

总结:

1、在三极管BE之间接一个下拉电阻,用于防止雷击以及防止NPN工作在放大区。

2、防止雷击就是让三极管的B极有一个确定的状态(高电平/低电平),不可以是悬空的状态(高阻态)

3、当NPN作为开关作用时,只能接在负载的后级:即C接负载,因为E极必须接地才能保证三极管导通

12-5V

②、PNP型做开关(==也可以作为电平翻转电路,即输入高电平让PNP管子导通==)

使用PNP型做开关使用的时候,需要NPN管子来辅助导通才行,PNP管子的电路跟自身做开关时一样

1

3)、RC滤波

2

4)、LED指示电路

思路:M、D1、D2都并联,M、D1受Q2控制

由于D1要受M的指示,M又受开关管控制,M转动,D1亮,所以两个并联之后再和三极管串联;不让D1与M串联是由于串联不能保证两个电流都达到要求。Q2导通有0.3V压降,D3导通有0.7V压降,左右D2上方有1V电压(<3.3V)故不亮。

关断时:需要D2亮就直接给D2供电就行

还需要注意的就是功耗问题,由于12V由前面的一个降压电路得来,如果流过LED的电流比较大,两路加起来电流更大,路过前面降压电路三极管的电流会引起管子发烫,所以一般让LED流过5mA的电流

3

5)、控制电机正反转电路

上管PNP型的,再搭配一个NPN就可以实现电平翻转,电路与NPN做上端开关电路一样

输入信号为高低电平,只需要吧低电平时翻转到高电平给下面那个输入,就可以。

Q5、Q6为一对管子,Q7、Q8为一对管子,当输入信号进入的时候需要有一定死区时间,防止Q5、Q7导通然后烧毁

4