跳到主要内容

一、继OLED之后再一次心梗啊

当我感受了OLED让我心梗之后我就做好了再次心梗的准备,没想到啊,鑫直接给破防了,他妈的Type—A带破甲的吗??!!

二、事情的前因后果

当我的毕设都基本成型之后,OELD!OK;INA226!也OK;QC2.0协议!也是OK的。OK啊我们直接上电好吧,直接插USB线接手机,看能不能充电就完事!

神奇的事情发生了,我插上USB之后,直接短路了,保险丝干烧了,我很纳闷:是因为QC协议是让充电头输出5V、2A的原因吗,电流太大了吗?可是INA226上面显示电流只有零点几A啊,是我INA出问题了?于是我又直接在Type—A的地方直接弄了输出的线,接了个铝壳电阻,并且串联一个电阻进去,确定是只有零点几A的电流!没问题啊😅

我说是不是我华为的充电线不支持诶(这种几率不大)我还是用我亲爱室友的USB口的线,OK没短路,然后我一接手机,也短路,我ST—Link直接短路闪烁,给我吓得。

三、问题分析ing🧐

现在就是我在Type—A的输出前接负载时没短路的,是完全没有一点点问题的,当我过了Type—A之后,就出现了短路,焯!难道是我的Type—A焊接反了?当初焊接的记忆再次重现在我脑海

由于板子上面Type—A是五个角的,所以我都是直接找厂家要的,市面上已经找不到五个口的Type—A母头(公头)了,所以厂家给我的跟我板子上面画的还是有点出入,当时焊接的时候我就换了个方向!🥴此时鑫直接心梗了属于是!!!!

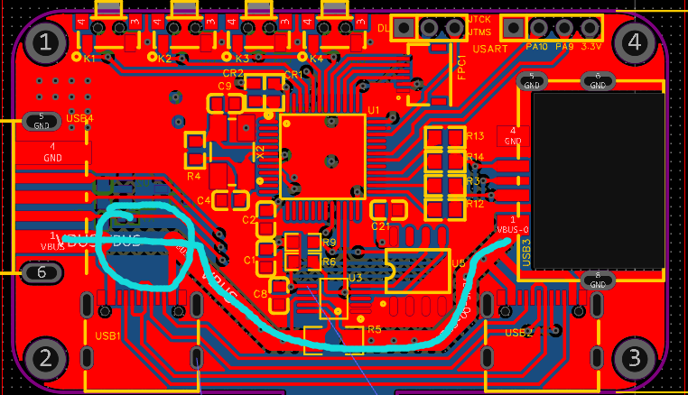
1

如图所示,红色就是我直接拉出来的负载接线,Type—A就是反着焊接的!!!

四、解决最后的效果

我第二天去吹下来换了一个Type—A之后,一上电,一上手机,诶嘿!可以了🤑这问题又被我揪出来!此时想重新开板子的心在此刻达到高潮但是还是等最后都没问题了再优化一次板子吧,好在我画的板子没有什么大问题。

五、新的问题又发生了

1、但是插上手机之后,发现他的电流根本到不了2A,只有0.8A左右,这功率完全达不到啊,但是毕设的基本要求还是实现了,忽悠老师还是绰绰有余。😷但是,后面还是要解决吧

2、还有个问题就是:我发现我VBUS的线怕过不了3A电流,2A的电流时肯定可以过的,我没有开窗挂锡;并且输入的地方不是全连接;之后下一版PCB这个地方需要特别的注意,还有就是Type—A的口可以换成4脚的,或者呢就把封装对应一下。

2